Join us at MongoDB.local London on 7 May to unlock new possibilities for your data. Use WEB50 to save 50%.
Register now >
Docs Menu
Docs Home
/ /

Write Lifecycle Diagrams

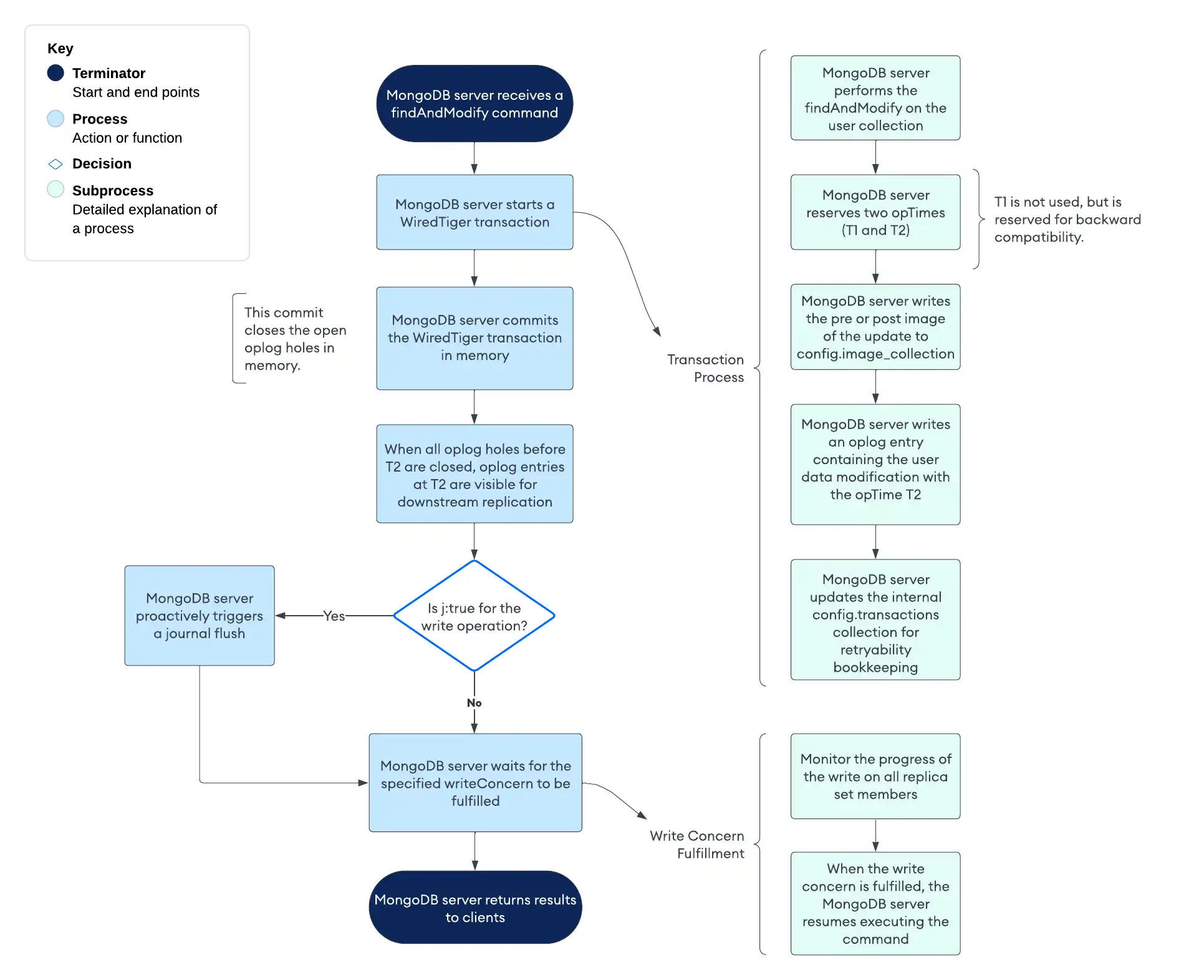
These diagrams show the lifecycle of a findAndModify operation on primary and secondary replica set members. The lifecycles of other write commands are similar, but the number of resulting oplog entries may vary.

Lifecycle of a findAndModify command on a primary member
click to enlarge
Lifecycle of a findAndModify command on a secondary member
click to enlarge

Back

Write Concern

On this page